
双轨机制+动态差价!甘肃“136号文”为存量/增量项目定规则
中国储能网讯:
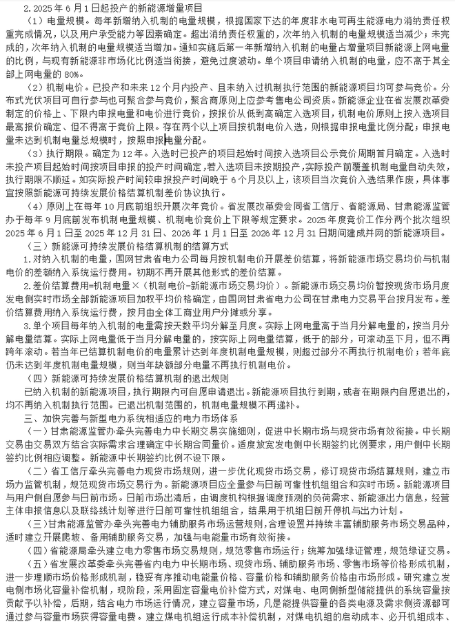
近日,甘肃省发改委正式印发《甘肃省深化新能源上网电价市场化改革促进新能源高质量发展实施方案》,这项覆盖集中式光伏、风电、分布式能源及光热发电等全品类新能源项目的政策,通过构建“市场交易+差价结算”的双轨机制,为储能产业开辟出前所未有的价值实现通道。
《实施方案》提出,自2025年6月1日起,甘肃省将全面推行新能源市场化交易改革。所有新能源项目上网电量须通过电力市场交易定价,终结固定电价制度,为储能项目构建市场化收益体系。同步设立新能源可持续发展价格调节机制,对参与机制的电量实施动态差价结算:若市场均价低于基准价,由工商业用户承担差额补偿发电方;若市场均价高于基准价,则由发电方将差额返还用户。此机制既确保新能源企业获得稳定收益,又通过双向调节避免工商业用电成本大幅波动,实现市场供需与产业发展的良性互动。
政策对存量项目和增量项目采取了分类施策的策略。对于2025年6月1日前的存量项目,政策以稳定运营为目标,将机制电量规模从现行137亿千瓦时扩大至154亿千瓦时,机制电价设定为0.3078元/千瓦时。这一价格水平既衔接了现有政策,又对无补贴项目给予了适当收益保障。特别值得注意的是,扶贫类、特许经营权类、分布式光伏等项目被全额纳入机制电量范围,体现了政策对民生和特定领域的倾斜支持。
《实施方案》明确,自2025年6月1日起投产的增量项目,政策以增强投资信心为导向,采用市场化竞价方式确定机制电价。项目每年申请纳入机制的电量占比不得超过全部上网电量的80%,执行期12年。竞价下限结合新能源发电成本设定,保障机制内电量获得保本以上收益。此设计既规避过度保护引发的市场扭曲,又通过价格信号引导资本有序流入,兼顾市场效率与投资稳定性。
在政策推动下,甘肃储能市场呈现出爆发式增长态势。截至2025年6月底,甘肃电网新型储能装机突破600万千瓦,达到606.93万千瓦,可连续放电2.3小时,装机规模同比增长65.64%,位居全国第五。上半年储能充电电量达16.42亿千瓦时,提升新能源利用率2.8个百分点,最大放电电力达391万千瓦,相当于4台百万千瓦火电机组的顶峰能力。这些数据充分表明,储能技术已成为甘肃新能源消纳和电网稳定运行的关键支撑。
更为显著的是,甘肃已规划到2025年底实现新能源装机突破8000万千瓦,新增装机超过1500万千瓦,新能源发电量突破1000亿千瓦时。这一宏伟目标背后,是甘肃对储能技术的高度重视和大力投入。通过源网荷储一体化、新能源自备电站等模式的推广,甘肃正加速构建以储能为核心的新型电力系统。
《实施方案》的出台,为储能行业带来了前所未有的市场机遇。首先,差价结算机制为储能项目提供了稳定的收益预期。通过参与电力市场交易,储能项目可以获取更灵活的收益来源;同时,差价结算机制又避免了市场价格的剧烈波动,为项目长期运营提供了保障。
其次,增量项目的市场化竞价机制为储能技术提供了展示价值的舞台。通过竞价,储能项目可以与其他新能源项目同台竞技,通过技术优势和服务质量获取更高的收益。这种机制设计既促进了储能技术的创新和应用,又推动了新能源行业的整体进步。
最后,甘肃通过强化政策引导与加大资金扶持力度,为储能产业注入强劲发展动能。在具体实践中,甘肃着力打造全产业链生态体系,科学调整产业空间布局,并创新"政府+企业"协同发展模式,最终推动储能产业加速向万亿级规模集群迈进。
在政策推动和市场需求的双重作用下,甘肃储能行业正呈现出技术多元化和市场规范化的并行发展趋势。一方面,锂离子电池、钠离子电池、全钒液流电池等多种技术路线在甘肃得到广泛应用和试点示范,推动了储能技术的创新和突破;另一方面,随着电力市场体制机制的不断成熟和市场交易规则的逐步完善,储能项目的投资、建设和运营也将更加规范化和市场化。
未来,随着甘肃新能源电价改革的深入推进和储能行业的快速发展,甘肃有望成为全国储能产业的重要基地和示范窗口。这一过程中,储能技术将发挥更加关键的作用,为甘肃乃至全国的新能源发展和能源转型提供有力支撑。
具体原文如下:
(备注:第三方引用和转载来源于CESA储能应用分会和中国储能网的数据,请注明来源,否则将追究法律责任。)
一审:刘亚珍
二审:裴丽娟
三审:潘 望
作者:访客本文地址:https://www.nnobu.com/nnobu/1968.html发布于 2025-08-17 15:16:03
文章转载或复制请以超链接形式并注明出处新华能源网